当前位置:首页 > 经典文献 > 《砖 家》 2015年12月 总第21期 > 正文
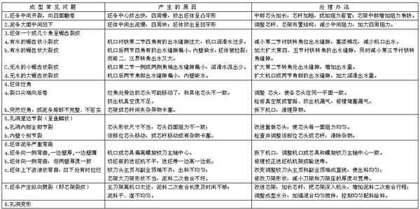
附表:坯体挤出成型中常见问题及处理方法
文献: 《砖 家》 2015年12月 总第21期 返回索引
添加日期:2015/12/30 15:01:12   浏览次数:1482   文章来源:中国砖瓦工业烧结技术信息中心    作者: